The Place Promised in Our Early Days
The Place Promised in Our Early Days is a theatrical animated film directed by Makoto Shinkai, released in 2004.
I think I was still in my teens when I first saw The Place Promised in Our Early Days. I remember a friend telling me, “There’s a movie set in Aomori,” and I decided to watch it, thinking, “Well, that’s an unusual choice” (Aomori is my hometown). As it turned out, it felt less like it was set in Aomori and more like the northernmost tip of Honshu, but it remains one of my favorite films to this day.
I’m sure many others love this film, but I suspect a lot of people find it hard to put into words what makes it so compelling. For many years, I only knew that I “liked it” without understanding why. However, I’ve come to the realization that “the film is a completely unromantic version of Roman Holiday,” and I’d like to write about that. I also believe it is the ultimate “hero’s tale,” but first, let’s recap the plot (please be aware that the following synopsis contains major spoilers).
*This article is an English translation of the original Japanese article, “「雲のむこう、約束の場所」はどういう話だったのか【辛辣なローマの休日】”.
Let an AI walk you through the highlights of this post in a simple, conversational style.
- Detailed Synopsis and Character Map
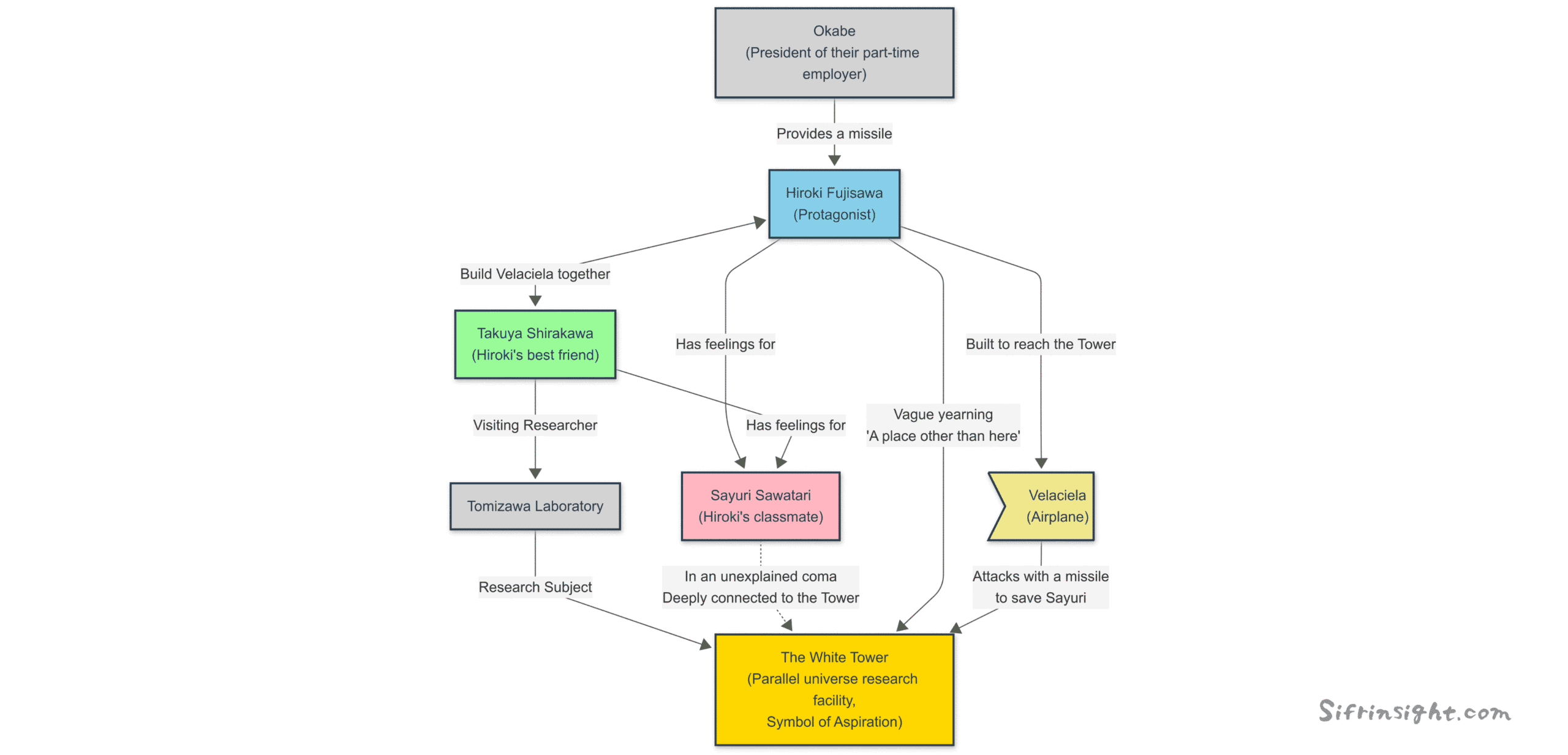
A summary of the film is: “Middle school students Hiroki, Takuya, and Sayuri dream of reaching the white tower in Ezo, but Sayuri suddenly disappears. Years later, learning she is in a coma, Hiroki and Takuya destroy the tower to save her. However, her memories of Hiroki are lost.” We provide a more detailed synopsis and a character map. - A “Story of Loss” That Subverts the Structure of Roman Holiday
Sayuri forgets all the “special moments” that should have been shared. The narrative structure, which returns to the beginning of the story, emphasizes the sorrow of Hiroki being the only one left with the memories. - An Aspect of a “Lonely Hero’s Tale”
Though unrewarded, Hiroki saved Sayuri and maintained the world’s balance. The final scene, showing Hiroki reminiscing, carries the quiet pride of a lonely hero.
The Place Promised in Our Early Days Synopsis (Spoilers Ahead)

A Quick Summary and Character Map
-
A Divided Japan and Two Aspirations
As a middle schooler, Hiroki Fujisawa was captivated by two things: the towering white structure in Ezo (Hokkaido) and his classmate, Sayuri Sawatari. Alongside his best friend, Takuya Shirakawa, he pursued the dream of building an airplane to fly to the tower. But amidst those days, Sayuri suddenly vanished. -
Separate Paths in High School and Research on the White Tower
Hiroki moved to Tokyo for high school, while Takuya remained in their hometown, delving into the secrets of the white tower as a researcher (while still a high school student). Meanwhile, Sayuri had fallen into an “unexplained coma” and was transferred to the research facility where Takuya worked, due to the connection between her condition and the tower’s parallel universe research. -
Sayuri’s Sleep and the Parallel Universe Connection
The white tower was a facility for observing countless parallel universes, and an excess of this information was flowing into Sayuri’s brain, preventing her from waking. In her dreams, she wandered through a strange landscape of countless towers, yet in a corner of her consciousness, she couldn’t forget Hiroki. -
The Plan to Bomb the Tower and the Flight of the Velaciela
To save the perpetually sleeping Sayuri, Hiroki, with Takuya’s help, completes their unfinished airplane, the “Velaciela.” Taking advantage of the chaos of the North-South conflict, they execute a plan to bomb the tower. The reunited pair takes off towards the tower with Sayuri, attempting to free her by destroying it. -
Awakening, Loss, and a Life That Goes On
The destruction of the tower awakens Sayuri, but all the memories she had built with Hiroki in her dreams are gone. Nevertheless, holding onto the fact that he succeeded in saving her, Hiroki leaves Ezo after the tower’s destruction. Though he lost both of his dreams at once, his life goes on.
Character Map

Detailed Synopsis
The story’s protagonist is Hiroki Fujisawa. As a middle school student, only two things captured his imagination: the white tower in Ezo that seemed to reach beyond the clouds, a symbol of a Japan divided between North and South, and his classmate, Sayuri Sawatari.
Hiroki had an inseparable best friend, Takuya Shirakawa. The two shared a common, private dream: “to build an airplane and reach the tower in Ezo.” Of course, this required money, so Hiroki and Takuya worked part-time jobs together, collecting various materials as they worked towards their dream.
However, Hiroki let their secret dream slip to Sayuri (understandable, given he was in love with her). From that point on, the dream of “reaching the white tower” was on the verge of becoming a dream for the three of them, but Sayuri suddenly vanished, and with her, the dream became “something that never was” for the two boys.
Afterward, Hiroki went to high school in Tokyo, while Takuya attended a local high school and worked as an external researcher at the “Tomizawa Research Lab,” involved in studying the white tower in Ezo (what a genius!).
Unbeknownst to Hiroki and Takuya, Sayuri hadn’t disappeared of her own will; she was in an “unexplained state of sleep.” She had been forced to vanish from their lives. Upon learning this, Hiroki’s feelings for the tower in Ezo resurfaced, and he aimed to complete their half-finished airplane, the “Velaciela,” back in his hometown.
Meanwhile, Takuya discovered that Sayuri had been “admitted” to the research lab he belonged to. Since it was believed there was a fundamental connection between Sayuri’s sleeping phenomenon and the white tower in Ezo, she was brought to the research facility, still asleep.
Although Sayuri was asleep, she wasn’t thoughtless; she was constantly “dreaming.” In her dreams, Sayuri wandered a world where many mysterious towers (symbols of parallel universes) stood tall. The white tower in Ezo was originally built for research into “parallel universes.” For some reason, the information from the countless parallel universes observed by the tower was flowing into Sayuri’s brain. At a certain point, her brain’s capacity was exceeded, and she fell into a state of sleep.
Even in this dream world, Sayuri never forgot about Hiroki. For her, Hiroki was the single “spider’s thread” connecting her to the real world. However, Sayuri couldn’t return to the real world on her own (or rather, all possibilities had become reality for her).
Ultimately, Hiroki and Takuya plan to destroy the white tower. They concluded that this would free Sayuri from her “sleep.”
Just then, conflict broke out between the North and South. Hiroki and Takuya used the confusion to fly the Velaciela and execute their plan to bomb the white tower. Aboard the Velaciela, piloted by Hiroki, was Sayuri, whom Takuya had managed to get out of the research facility.
Hiroki flew the Velaciela close to the northern tower, taking advantage of a lull in the fighting. There, Sayuri regained consciousness. Countless possibilities had been flowing into her, but as the Velaciela neared the tower, those possibilities likely converged.
However, upon waking from her dream, Sayuri had forgotten everything. The fact that she had been searching for Hiroki in her dream, that the two of them had reclaimed reality together—all of it had vanished from her mind. For Sayuri, everything had become a “dream.”
Still, Hiroki holds onto the single fact that he was able to save Sayuri from her comatose state as he destroys the tower and leaves Ezo.
Hiroki may have lost two dreams at once, but his life goes on.
The above is the synopsis for The Place Promised in Our Early Days.
What Was The Place Promised in Our Early Days About After All?

As mentioned in the synopsis, this story is about the protagonist, Hiroki, losing two dreams simultaneously: “the white tower and Sayuri.” One can accept it as a story of loss, but what was The Place Promised in Our Early Days really about?
Roman Holiday
To help us think about this work, we should recall the film Roman Holiday. What was Roman Holiday about?
Princess Ann of a European nation (Audrey Hepburn) was visiting various foreign destinations. Exhausted by her official duties, Princess Ann escapes from her residence. There, she coincidentally meets a newspaper reporter, Joe.
Joe, the reporter, plans to write an article about the “princess’s escape,” but contrary to his calculated intentions, he gradually becomes drawn to Ann. And Ann feels the same way.
However, these special days can’t last forever. The two spend their time together in Rome amidst their own ulterior motives, but in the end, they fall for each other.
Though they are drawn to each other, their time in Rome is limited, and Ann must return to her position as a princess. They cannot be together forever.
Ann and Joe meet again at a press conference the next day, but they behave as if they have just met for the first time.
They spent a special time together, but that time became something they must never speak of.
This is a summary of Roman Holiday. The poignancy of this story lies in the fact that the two people who spent a special time together ultimately have to pretend it never happened. At the very least, they shared an experience they must not speak of.
It’s a rather sad story, but what we must not forget is that the special time truly existed, and the two of them will likely never forget it.
The ending of La La Land carries a similar meaning. The two leads, who lock eyes at the end of La La Land, are remembering that “those days really did happen,” but now living separate lives, they will never speak of it to others. How poignant.
An Unromantic Version of Roman Holiday
The Place Promised in Our Early Days is also fundamentally a “love story between Hiroki and Sayuri.” On the surface, it appears to be a story where Hiroki single-handedly saves the heroine, Sayuri, but Sayuri was also fighting desperately in her dreams throughout the story.
Ordinarily, the two should have had a “proper” reunion inside the Velaciela, but it didn’t happen that way. Because the gimmick that both separated and connected them was a “dream,” a tragedy occurred where “Sayuri forgets everything” leading up to the end.
In the sense that the two are never united, it’s no different from Roman Holiday, but the crucial difference is that “one of them forgets everything.”
In Roman Holiday, the definitive difference in their statuses as a “princess and a newspaper reporter” was the reason their feelings could not be realized. On the other hand, in The Place Promised in Our Early Days, despite the absence of such status differences, the two do not end up together. As a result, The Place Promised in Our Early Days goes far beyond a “story of separation” to become a “story of loss.”
At the beginning of the story, an adult Hiroki visits the memorable place all alone, looking lonely. As you watch the film, you tend to forget this first scene, but the most important scene is the lonely Hiroki at the beginning.
In both Roman Holiday and La La Land, the two confirm together that “we definitely had that special time,” but in The Place Promised in Our Early Days, only one person, Hiroki, is aware of it.
In this structure, one can feel a rejection of the classic formula of love stories and a certain kind of nihilism.
To be more specific, one can see the sentiment that in the end, it’s only the man who remembers, isn’t it?
In any case, the film intentionally turns what should have been a story like Roman Holiday or La La Land into something else. Moreover, to conceal this, it adopts a structure that begins at the end and concludes right before the end. In other words, because the story ends at the moment “Hiroki saves Sayuri,” the sense of loss is not emphasized, and we are left with the illusion that it was a good story after all.
Thus, The Place Promised in Our Early Days was likely a deliberate subversion of a story that should have been like Roman Holiday, twisting it into a “story of loss.”
A Hero’s Tale for That Very Reason
So far, our discussion has been based on interpreting the first scene as the “sorrow of a lonely man.” However, there is another way to understand this work. And that is as the ultimate hero’s tale.
We must not forget that the protagonist, Hiroki, did indeed save a girl.
Destroying the northern tower might have saved Sayuri, but it also had the potential to destroy the world outside of her. In that sense, one could say he does the same thing as in Weathering with You.
Considering it in this context, the scene where Hiroki visits the memorable place all by himself doesn’t seem like he’s just remembering what he lost, but rather, it feels as if he has come to remember what he was still able to save.
Of course, the reason he comes to remember those days is surely because his current situation is not going well, but still—or perhaps because of it—it seems as though he has come to grasp the feeling that he accomplished something there.
A hero is lonely, and it is because he is lonely that he is a hero. Perhaps an image of a hero like Kamen Rider was projected onto Hiroki.
I’ve thought a lot about The Place Promised in Our Early Days this time, but it’s still an elusive film, and the text I’ve painstakingly crafted somehow feels like it’s “missing the mark.” But maybe that’s what makes this work so interesting. I’ll leave it at that. It doesn’t change the fact that it’s a fascinating film.
About the Author
Recent Posts

- 2025-10-03
The Place Promised in Our Early Days: Full Synopsis & Analysis-A Bitter Retelling of Roman Holiday - 2025-10-02
An Analysis of the Shōwa Godzilla’s Transformation: How Did Godzilla Become a Hero? - 2025-10-01
Godzilla(1954):Full Synopsis and Analysis: The “Sin” and “Destruction” Symbolized by Dr. Yamane and Dr. Serizawa - 2025-09-30
Godzilla (1954): Dr. Serizawa’s Love and His Suicide with the Monster - 2025-09-28
Princess Mononoke: What Did Ashitaka Mean by “The Forest Spirit Can’t Die. It Is Life Itself”?