The Boy and the Heron(Studio Ghibli Official), in Japanese, is an animated feature film directed by Hayao Miyazaki, released on July 14, 2023. It grossed 9.4 billion yen at the box office (Reference: Motion Picture Producers Association of Japan, Inc. ‘2023 National Film Industry Overview’, in Japanese).

The title is based on the novel of the same name by Genzaburō Yoshino, but it’s not a direct adaptation. Instead, it appears as a book that the protagonist Mahito’s mother left for him. His encounter with this book serves as a significant turning point in the main story.

I was brilliantly deceived by Hayao Miyazaki, thinking he had retired after The Wind Rises, so I was incredibly happy when the news of a new film came out.

Naturally, the question “Why did he decide to make a new film?” arises. One crucial point to mention here is that this film begins with Mahito’s monologue and ends with Mahito’s monologue.

In other words, this movie is a story that the grown-up Mahito is remembering, making it a tale from his subjective perspective.

This time, I’d like to reflect on the plot of The Boy and the Heron and explore some points for analysis. What kind of film was it?

*The following “summary” will spoil the entire story, so if you dislike spoilers, please read only part of it and then watch the film.

*This article is an English translation of the original Japanese article, 君たちはどう生きるか」のネタバレあらすじと考察ポイント.

Audio Summary by AI

Let an AI walk you through the highlights of this post in a simple, conversational style.

  • Detailed Synoposis
    A brief summary of the film is: “An 11-year-old boy, Mahito Maki, grappling with the loss of his mother, starts a new life at an evacuation site. Amidst complex emotions, he is led by a mysterious tower and a gray heron to confront his lost family and past. Through his adventure in the tower, Mahito rediscovers his own growth and family bonds, facing a choice that transcends time and space. Ultimately, with the post-war new beginning, Mahito starts his new life.” This article provides a more detailed summary, a character map and an explanation of the story.
  • Various Analysis Points
    We will delve into analysis points such as “the kind father,” “the mother of flames,” “the mysterious meteorite,” “the meaning of the parakeets and pelicans,” “the meaning of the numbers ‘8’ and ’13’ related to the ‘cold stones’,” and “Toshio Suzuki as the model for the Gray Heron,” and introduce more detailed articles (within this blog).

The Boy and the Heron (2023) Synopsis (Spoilers Ahead)

A heading with the tagline 'I will make friends.' overlaid on a background of the characters Mahito and the Gray Heron from the movie 'The Boy and the Heron'

Quick Summary

Here’s a brief summary of the key points in The Boy and the Heron:

Plot Synopsis Points

  1. Mahito’s Evacuation
    The protagonist is an 11-year-old boy named Mahito. He loses his mother in a hospital fire and, three years after the Pacific War began, evacuates with his father to his mother’s hometown.
  2. Life and Conflict with His Father’s New Wife
    At the evacuation site, he begins a new life with Natsuko, his father’s new wife and his own mother’s younger sister. However, Mahito cannot process his mother’s death and struggles to connect with Natsuko.
  3. The Mysterious Tower and the Gray Heron’s Whisper
    Unable to adapt, Mahito is drawn to a mysterious tower on the estate grounds. A strange gray heron nesting there whispers to him, “Your mother is waiting.”
  4. Natsuko’s Disappearance and the Quest into the Tower
    Amidst this, the pregnant Natsuko goes missing. Having seen her enter the forest, Mahito and a housemaid named Kiriko head towards the tower.
  5. Encounter with a Mysterious Old Man
    Inside the tower, Mahito and the others encounter a mysterious old man who invites them to the “world below.”
  6. The “World Below” Ruled by Parakeets
    The “world below” is a strange world, different from the “world above,” and is ruled by human-like parakeets.
  7. The Truth of the Gray Heron and Himi
    In this world, Mahito teams up with the Gray Heron and a girl named Himi to rescue Natsuko. He discovers that Himi is actually his own mother as a child, who had been “spirited away” in the tower just like them.
  8. The Granduncle, Ruler of the Tower
    The mysterious old man in the tower is the granduncle of Mahito’s mother and Natsuko, and he rules the “world below” from within the tower.
  9. The Granduncle’s Request and Mahito’s Refusal
    The Granduncle asks Mahito to be his successor, but Mahito refuses and returns to his own world.
  10. A New Step Forward
    Two years after the war ends, Mahito returns to Tokyo with his family.

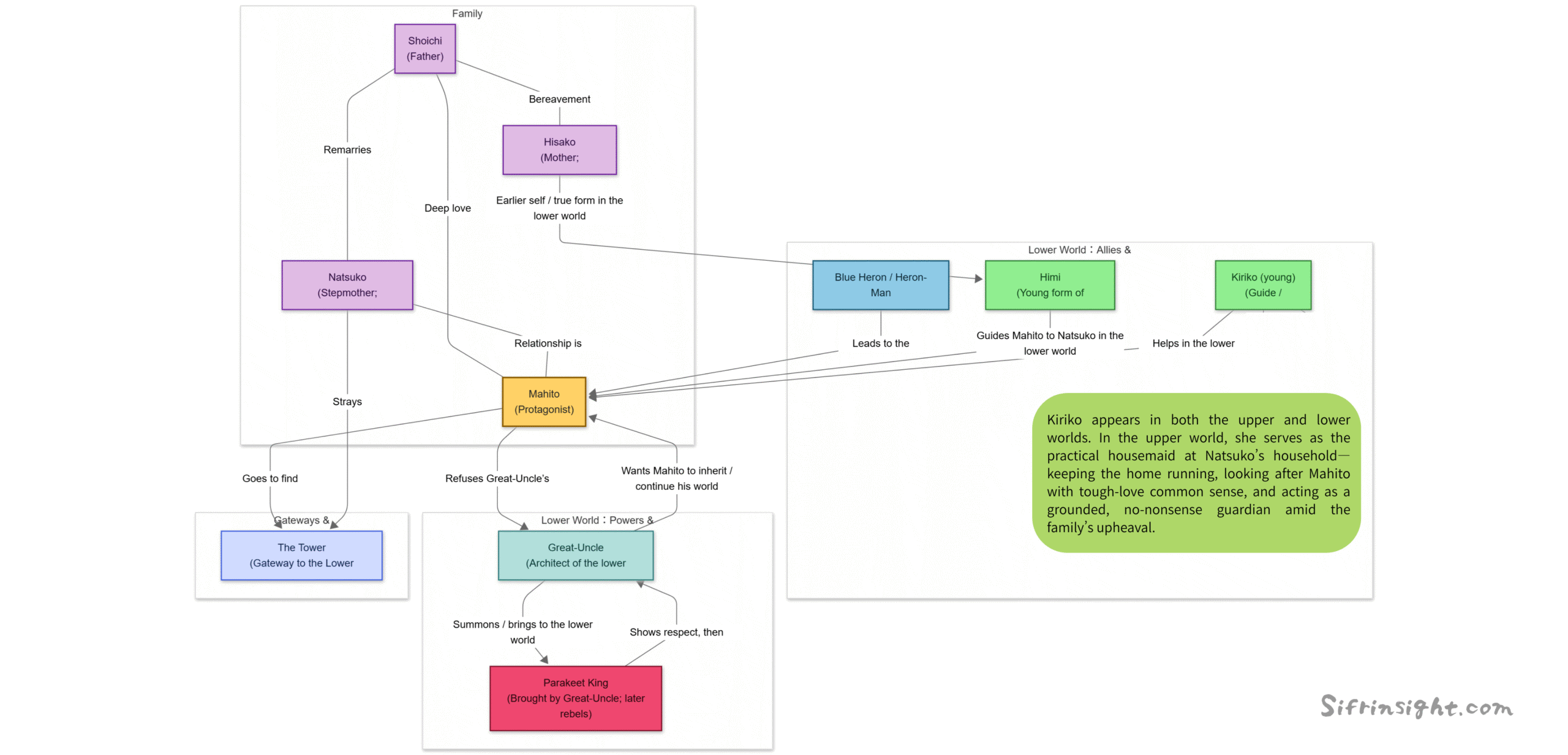
Character Map

character map for The Boy and The Heron

Explanation of the Story

The central theme of The Boy and the Heron is protagonist Mahito overcoming the death of his biological mother and accepting his stepmother, Natsuko, as a new mother figure.

However, the story actually unfolds in the “world below,” a world created by the Granduncle, which can be seen as director Miyazaki’s own creative world. At this point, we can see a structure that cannot be simply called fantasy.

Furthermore, Mahito’s biological mother, Hisako, also wandered into this mysterious world as a child. Mahito has a reunion with his mother across time and space, and this mother (Himi) has the power to control fire, creating a subtle link to the fact that his mother died in a hospital fire.

As if this wasn’t complex enough, director Hayao Miyazaki himself is subtly projected onto the protagonist Mahito, his father Shoichi, and the Granduncle, making the story even more complicated to decipher.

It’s a story that is anything but straightforward. Now, let’s take a more detailed look at the plot of The Boy and the Heron.

Advertisements
Detailed Synopsis

The Boy of Loss and the Mysterious Tower

The protagonist is 11-year-old Mahito Maki. One night, three years into the Pacific War, he loses his hospitalized mother in a fire. The following year, carrying this wound, Mahito evacuates with his father, Shoichi, to his mother’s family home.

Mahito’s new life is welcomed by his father’s new wife, Natsuko, who is also his mother’s younger sister and is pregnant with Shoichi’s child. Mahito begins his new life with these complex emotions.

Natsuko greeting Shoichi and Mahito at the station

In his new life, with the lingering sorrow of his mother’s loss, Mahito is drawn by a gray heron living in the vast estate garden to an old tower. It seems the heron has made its nest there. Mahito tries to enter the tower, but its mysterious internal structure blocks his entry.

Natsuko tells him that the tower was built by her and his mother’s granduncle, who “went strange” from reading too many books inside it. The granduncle later disappeared.

Although Natsuko and the estate’s servants treat Mahito with care, he cannot accept his situation and finds himself increasingly drawn to the mysterious tower.

The Gray Heron’s Attack

On the morning of his first day of school at his new location, his father Shoichi, who runs a munitions factory, insists on driving Mahito in his car (a Datsun).

As expected, Mahito is targeted by his classmates and ends up in a fight on his way home. Returning to the estate covered in mud, he injures the right side of his own head with a stone he finds on the roadside. Bleeding, Mahito returns home and is allowed to rest and stay home from school for a while.

The people of the estate, including Natsuko, are kind to the injured Mahito. His father, Shoichi, even threatens to “storm into the school and give them a piece of my mind.”

During this time, the gray heron enters Mahito’s room through the window as he lies in bed. The heron utters a creepy “mahito help me” before leaving. The mysterious heron appears before Mahito again, saying, “i will guide you to your mother,” and “she is waiting for help.”

Suspicious, Mahito begins to craft a bow and arrow using the heron’s feathers to confront the dubious bird.

Inside the Tower

Around this time, Mahito discovers the book How Do You Live? that his mother left for him. Deeply moved by its contents, Mahito comes to a profound understanding of his mother’s love and begins to accept her death.

Simultaneously, the estate is in an uproar as Natsuko has disappeared.

Having seen Natsuko enter the forest, Mahito and the servant Kiriko make their way through the woods to the tower.

Unlike his first visit, a giant door stands open as if to invite him in. Guided by the gray heron’s voice from within saying, “I have been waiting for you,” Mahito enters the tower. Worried about him, Kiriko follows him inside.

Led by the heron to the tower’s central area, he finds, just as the heron said, the figure of his mother lying there. However, as Mahito approaches, her form melts into a puddle and vanishes. Seeing this, the heron remarks, “What a shame. It was a good creation, too.”

An enraged Mahito fires an arrow, which perfectly hits the heron’s beak. The previously eloquent heron loses its power, and its form transforms into a small, big-nosed old man.

The Gray Heron revealing his form as a small man

Mahito confronts the heron-man, demanding, “Take me to Natsuko.”

As the heron-man hesitates, a mysterious old man from the upper floor of the tower declares, “Foolish bird. You shall be his guide.”

With a reluctant “Well, I guess I have no choice,” the heron-man complies, and Mahito, Kiriko, and the heron-man are sucked into the tower’s floor.

Advertisements

The World Below

Mahito slowly descends onto the coastline of a mysterious world. Countless sailing ships are visible on the horizon.

In this world, Mahito meets a middle-aged woman. She seems to be a fisherwoman who uses magical powers. With nowhere to go, Mahito decides to help her with her work for the time being.

Observing her up close, Mahito starts to feel that she is Kiriko. Kiriko herself denies it, but Mahito is certain.

That night, Mahito witnesses perfectly round, pure-white beings called “Warawara” taking flight. According to Kiriko, they are going to the “world above” to become humans.

Mahito and Kiriko watching the Warawara ascend into the starry night sky

As Mahito is moved by the fantastical scene, pelicans fly in from across the sea to prey on the Warawara.

At that moment, the fire maiden Lady Himi appears. Himi uses her fire powers to drive away the pelicans. However, a few Warawara also become victims of her fire.

Mahito then confronts an injured pelican. Though initially hostile, his conversation with the pelican makes him realize the necessity of it as part of a “cycle.” He then respectfully buries the pelican after it dies.

Just then, the gray heron reappears. He offers to guide Mahito to Natsuko, but Mahito ignores him. Still, following the advice of Kiriko, who he has grown fond of, he decides to go search for Natsuko with the heron.

As a charm, he receives a small doll that resembles the elderly Kiriko.

Meanwhile, in the world where Natsuko, Mahito, and Kiriko have vanished as if spirited away, Shoichi is desperately searching for them.

He learns from one of the servants that the tower, thought to have been built by the Granduncle, was actually formed from a meteorite that fell before the Meiji Restoration. He also learns that Mahito’s mother, Hisako, was also spirited away in her childhood.

Advertisements

Natsuko’s Rejection

Mahito and the gray heron head to where Natsuko is being held captive, but it is a place ruled by human-like parakeets. To break through, the heron acts as a decoy while Mahito once again encounters Himi.

When Mahito tells Himi he is looking for someone named Natsuko, Himi replies, “My sister!” She then guides Mahito, seeming to understand the entire situation.

Himi takes Mahito to a room with many doors, showing him that one of them leads back to the world he came from. Himi implicitly urges Mahito to return, but he insists on taking Natsuko back with him.

Himi then tells Mahito, “Natsuko doesn’t want to go back.” It seems Natsuko chose this “world below” to give birth to her baby.

Nevertheless, Himi takes Mahito to Natsuko, but he is met with a sharp rejection from her. It is then that Mahito finally realizes that Natsuko, an adult, was also struggling with the “situation.”

And Mahito shouts, “Mother, let’s go home!”

However, a mysterious force separates the two once again…

Advertisements

The Granduncle’s World

When Mahito comes to, he is hanging in the parakeets’ kitchen. It seemed they were planning to eat him, but he is saved from this desperate situation by the reappearance of the gray heron.

Together, Mahito and the heron search for Himi.

Meanwhile, it appears the parakeets in the “world below” are planning to revolt against the Granduncle.

The parakeets intended to seize the Granduncle’s throne, citing the “taboo” that Mahito and Himi had broken by entering the birthing hut, and the fact that both Himi and Mahito were of the Granduncle’s bloodline (the Granduncle intended for only a blood relative to succeed him). They had taken Himi hostage for this purpose, but released her upon the Granduncle’s appeal. However, the Parakeet King, who led the negotiations, was preparing for the next move.

The Parakeet King and a crowd claiming the throne and raising a sword in the Granduncle's castle

Mahito and the gray heron find their own way to the Granduncle and are reunited with Himi.

And so, Mahito comes face to face with the Granduncle, the master of this mysterious world.

“Isn’t it wonderful!”

The Granduncle asks Mahito to take over the vast, mysterious world inhabited by human-like parakeets.

It is something only a blood relative can do, the Granduncle says. And that world is on the verge of collapse.

But Mahito refuses. The world the Granduncle created is made of “cold stones,” he says.

Watching this, the Parakeet King declares, “I will be the one to take over!” and swings his sword. But the world, already nearing collapse, begins to crumble due to the King’s reckless act.

The Granduncle accepts this undesired outcome and tells Himi and Mahito to head to the “Corridor of Time” (the room with many doors) and return to their own times.

As the world falls apart, Natsuko also appears, brought by Kiriko.

Knowing that if she returns to “her own time,” Himi will die as his mother, Mahito hesitates. But Himi says, “Isn’t it wonderful? To give birth to you, Mahito.”

Mahito, Kiriko, Natsuko, and Himi each return to their respective times.

Two years after the war ends, Mahito returns to Tokyo with his father, new mother, and baby brother.

Advertisements

The Boy and the Heron (2023) Points for Analysis

Mahito, seen from behind, sits at a wooden desk piled with books, looking out a window into a sunlit green yard. The text 'Abundant mysteries and a racing Mahito' is overlaid on the image.

The Kind Father, the Mother of Flame, the Mysterious Meteorite, and the Granduncle

As mentioned at the beginning of this article, the film’s opening with Mahito’s monologue was an unprecedented directorial choice, but perhaps the clear depiction of a “father as a son’s father” was also a first.

To be precise, Sosuke’s father appears in Ponyo, but his interactions with Sosuke are not depicted at all. In this film, however, we see a father showering his son with affection up close. Why was that?

On the other hand, another key feature is the extensive portrayal of the “mother.” It’s thought that Miyazaki’s own mother has been projected into his previous works, but never before has the “mother” figure been so central.

Moreover, if we break it down, four different types of “mother” appear: the deceased biological mother, the fake mother created by the heron, the mother as a child (Himi), and Natsuko. This feels intentional, but what is the intent?

And then there is the Granduncle and the mysterious meteorite that drove him mad, who appear as rather incomprehensible beings.

A documentary on the making of The Boy and the Heron reveals that the Granduncle was modeled after Isao Takahata, but did he really come across that way? (It was also revealed that the Gray Heron was modeled after Toshio Suzuki, which likely didn’t surprise most people).

To me, the Granduncle just didn’t seem like Isao Takahata.

So, what kind of being is the Granduncle in this film? And what is that meteorite?

I’ve compiled my thoughts on these matters in the following article (written with a relatively fresh perspective when the movie was released).

The Boy and the Heron: Analysis and Impressions – The Three Hayao Miyazakis and the Malice-filled Stones
This article provides an in-depth analysis and review of Hayao Miyaz...

What are your thoughts?

Advertisements

The Mystery of the Parakeets and Pelicans

A large number of birds appear in The Boy and the Heron.

While one can watch the film without particularly questioning their presence, it’s natural to wonder “Why?” given the sheer number of them.

Unfortunately, it’s unclear why parakeets and pelicans were chosen, but we can speculate about how they were portrayed.

The key points are that the Granduncle is modeled after director Isao Takahata, yet one cannot help but feel that director Hayao Miyazaki himself is also projected onto him. And the fact that the parakeets and pelicans are depicted as “devourers.”

Considering all these factors, the parakeets and pelicans can be seen as representing a sense of guilt for “devouring the talent of those close by.” I have detailed my thoughts on this in the following article:

What meaning did the pelicans and parakeets hold?

Advertisements

The Mystery of the Numbers “8” and “13” Associated with the “Cold Stones”

Near the end of the story, the Granduncle tries to make Mahito stack 13 cold stones. Considering various information and circumstances, it’s plausible to think that the number “13” represents the number of Hayao Miyazaki’s films, but even considering only Ghibli films, it doesn’t add up to 13.

While one could argue the number has no particular meaning, a closer look allows us to match the number “13” with his “number of works.”

To do so, we must also consider the number “8” related to the eight crumbling stones the Granduncle had already stacked, which were also depicted in the finale.

Furthermore, we need to consider the fact that the Granduncle is modeled after Isao Takahata.

I explore the meaning of the numbers “8” and “13” by synthesizing various pieces of information in the following article:

What do you think about the numbers “8” and “13”?

Advertisements

Toshio Suzuki, the Model for the Gray Heron (Heron Man)

The model for the Gray Heron (Heron Man), who plays a central role in the story and accompanies Mahito, is producer Toshio Suzuki.

This fact has been mentioned in various media, including the production documentary, but why did he appear in the film as a gray heron (a “sagi” man)? (“Sagi” means both “heron” and “fraud” in Japanese).

While it could be meaningless, reflecting on what happened during the days Toshio Suzuki spent with Hayao Miyazaki and Isao Takahata, one can’t help but feel a strange sense of納得感, thinking, “Indeed, he is a ‘sagi’ man.”

The following article compiles a list of such “fraudulent” legends of Toshio Suzuki:

Without his skills, Studio Ghibli might not have survived, and we would not have been able to watch so many of Miyazaki’s and Takahata’s works. This is a history of his remarkable prowess.