Spirited Away(Studio Ghibli Official) is a feature-length animated film directed by Hayao Miyazaki, released on July 20, 2001. It is the highest-grossing film in Studio Ghibli’s history and continues to boast deep-rooted popularity.
This time, I will summarize the plot of Spirited Away and touch upon three mysteries within the film (I have compiled my personal views on each mystery in separate articles). Also, when I say plot summary, I mean I’m going to spoil everything, so if you don’t like spoilers, please read up to a certain point and then watch the movie.
*This article is an English translation of the original Japanese article, 「千と千尋の神隠し」のネタバレあらすじと考察ポイント-人物相関図付きでラストまで解説-.
Let an AI walk you through the highlights of this post in a simple, conversational style.
- Detailed Synopsis
To summarize the plot of this work: “A 10-year-old girl, Chihiro, wanders into a spirit world with her parents, who are turned into pigs. While working at the Bathhouse, she meets allies, overcomes trials, and grows as a person. In the end, she rescues her parents and returns to the human world.” We will provide a more detailed plot summary, a character map and an explanation of the story. - Various Points for Analysis
We will explain points for analysis such as “Why Yubaba Steals Names,” “Zeniba’s Contract Seal,” “The Mystery of the Ending and the Emetic Dumpling,” and “The Mystery of Haku,” and introduce more detailed articles (within this blog).
Spirited Away (2001) Synopsis (Spoilers Ahead)
Quick Summary
A brief summary of the key points of Spirited Away is as follows:
-
The Gateway to Another World
The protagonist, a 10-year-old girl named Chihiro Ogino, wanders into a mysterious spirit world with her parents and steps into a strange town where gods gather. -
Parents Turned into Pigs
Chihiro’s parents indulge in the food of the spirit world and are turned into pigs, leaving Chihiro all alone. -
Meeting Haku
Lost in the spirit world, Chihiro meets a mysterious boy named Haku, who teaches her how to survive. -
Working at the Bathhouse
Chihiro’s name is stolen and she is renamed Sen. She begins working at the Bathhouse (a place of relaxation for the gods), which is managed and controlled by Yubaba. -
Support from Lin and Kamaji
She meets Lin, a senior employee at the Bathhouse, and while forming a friendship, Chihiro learns her job in the spirit world. Kamaji, the old man who runs the Bathhouse’s boiler room, watches over Chihiro from behind the scenes, offering subtle advice and support. -
Haku in Peril
Under Yubaba’s orders, Haku attempts to steal the “Witch’s Contract Seal” from Zeniba (Yubaba’s twin sister) but is struck down by Zeniba’s counter-attack, suffering great injury and a curse. -
Zeniba’s Forgiveness
Chihiro visits Zeniba to beg for Haku’s forgiveness. Chihiro’s earnestness moves Zeniba’s heart, and she decides to forgive Haku. -
The Final Test
By overcoming various trials, Chihiro grows mentally and passes the final test given by Yubaba, thereby winning back her parents. -
Return to the Human World
Having overcome all the trials, Chihiro safely returns to the human world with her parents, but she has forgotten what happened in the mysterious world. Nevertheless, Chihiro begins to walk forward into her new life with strength.
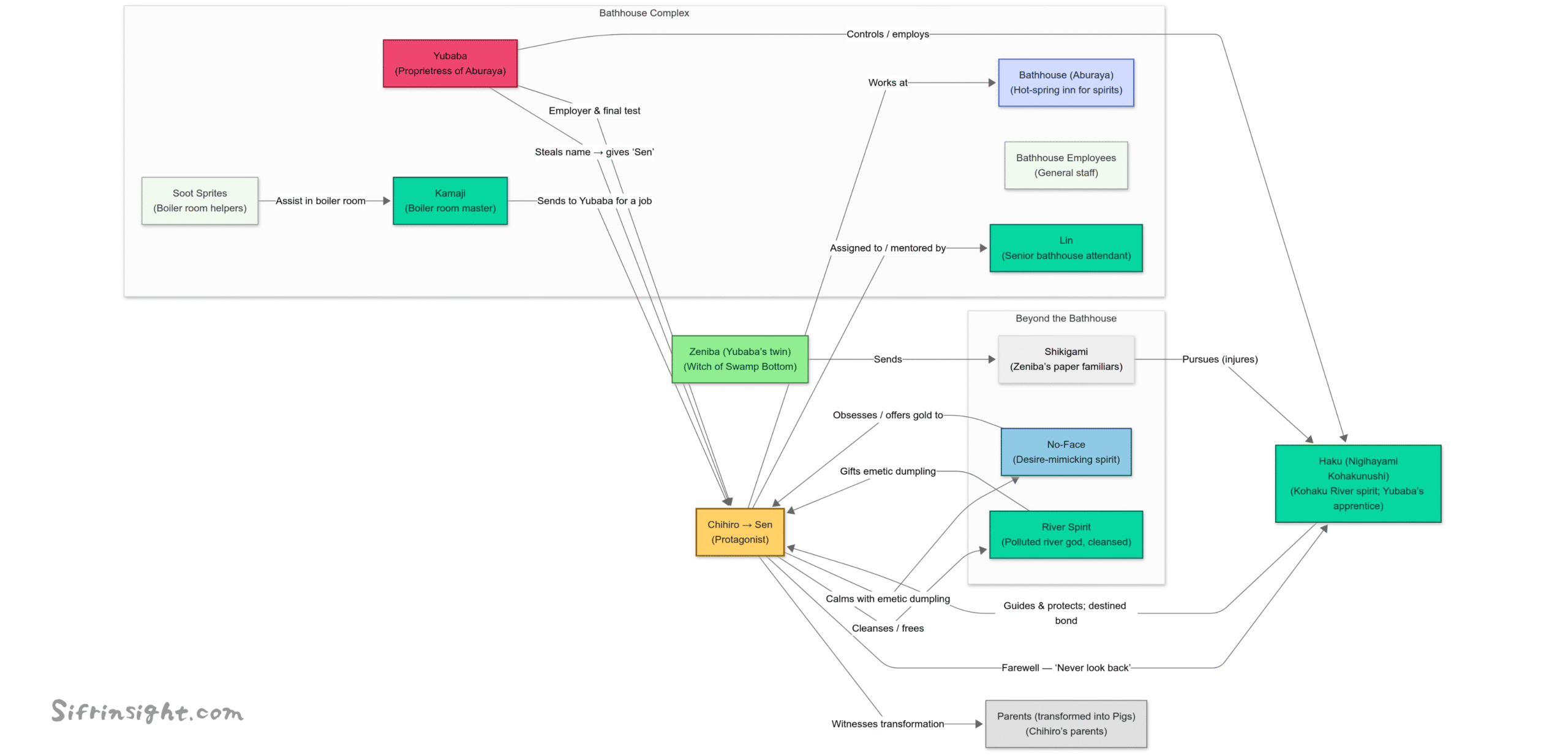
Character Map
Explanation of the Story
Spirited Away is a story about the protagonist, Chihiro, who wanders into a mysterious world and achieves personal growth through labor.
Chihiro is trapped in a mysterious world, and the story ends with her escape… but as mentioned at the end of the “Synopsis Points,” she has forgotten what happened in the mysterious world. This is not explicitly stated in the film. However, looking at the storyboards reveals that this is the case:
The first image is from right after she parts with Haku, and the second is a storyboard from the scene immediately after exiting the tunnel.
In the points summarized above, I didn’t mention No-Face, a character that is synonymous with Spirited Away. His existence is a symbol of a stagnant, worthless being who cannot assert anything in his own words, and he stands in contrast to Chihiro, who grows through her labor.
Director Hayao Miyazaki must have seen “grown-up young people” in that way, but we don’t need to agree with him. There are all sorts of people in the world.
With that said, let’s take a more detailed look at the plot of Spirited Away.
Spirited Away and the Mysterious World
The story’s protagonist is a 10-year-old girl named Chihiro. She is lying in the back seat of her father’s car on the way to their new house. Staring at a bouquet of flowers from her classmates from her old school, she seemed to be grumbling at her parents.
Of course, she must have agreed to the move beforehand, but now that it was a reality, she probably wanted to be a little spoiled by her parents.
Just then, her father takes a wrong turn. It seemed they were heading into a forest, but for some reason, Chihiro’s father doesn’t turn back and continues straight ahead at full speed. Perhaps the father wanted to change the “atmosphere” inside the car in his own way.

Continuing straight, they came upon a mysterious tunnel. Chihiro pleaded with her parents to go back, but the two of them entered the tunnel on foot. Chihiro had no choice but to follow her parents, but an indescribable anxiety enveloped her.
After passing through the tunnel, a grassy plain spread out before them. Looking back, the tunnel exit was a magnificent building. According to her father’s guess, it might be a theme park that went bankrupt during the bubble economy. Further in the distance, there seemed to be some buildings. Ignoring Chihiro’s pleas to stop, her parents once again moved forward. At that moment, her father caught a whiff of something delicious. Lured by the smell, her father and mother continued their advance. Still filled with anxiety, Chihiro had no choice but to follow her parents. When they reached the cluster of buildings, it was a magnificent town that didn’t look like a “failed project” at all.

Chihiro’s father reached the source of the smell. It was a restaurant. There seemed to be no one in the shop, but figuring they could pay later, they started eating the food displayed at the storefront. Her parents encouraged Chihiro to eat too, but she had no appetite.
Since her parents showed no sign of stopping their meal, Chihiro decided to look around. There was no one around, but it seemed to be a living town. After walking for a while, she saw a large building across a bridge. It was a mysterious building, like a hot spring inn or a castle, with smoke rising from its chimney.
Chihiro was looking around in front of the bridge when she suddenly noticed a boy in white robes standing on it. The boy, looking surprised, stared at Chihiro and in the next moment, told her, “You shouldn’t be here! Go back, now!” and used a strange magic, saying, “I’ll buy you some time!”

Feeling annoyed by the boy’s somewhat bossy attitude, Chihiro ran back to her parents. She returned to the place where her parents were eating, but what she found there were pigs wearing her parents’ clothes.

Surprised, Chihiro searched for her parents. The town, which had been completely deserted until then, was now teeming with mysterious beings.

Chihiro tried to go back the way she came, but the place that was a grassy plain just a short while ago had turned into a sea, and she couldn’t go any further. Faced with an unacceptable reality, Chihiro told herself, “This is a dream, disappear, disappear,” but she realized that it was not the world around her that was disappearing, but herself. As she was surprised by this situation, mysterious beings disembarked from a ship that came from across the sea.

Startled, Chihiro ran away. As she was crouching, at a loss, the boy from before appeared. He seemed to be on Chihiro’s side. To Chihiro, whose body was not only becoming transparent but was on the verge of truly disappearing, he said, “If you eat something from this world, you’ll go back to normal,” and gave her a red berry to eat. At first, Chihiro was reluctant to eat it, but as soon as she ate the berry, her body returned to normal. Freed from the fear of “disappearing,” Chihiro remembered her parents. The boy, as if to soothe her, told her, “It’s impossible now, but you will definitely see them again,” and led Chihiro to the bridge where they had met. The boy seemed to want to take Chihiro to the building across the bridge. It was already dark, and unlike in the daytime, the building was brightly lit.

Chihiro was told to hold her breath while crossing the bridge, but she let out a cry of surprise at a frog attendant who suddenly appeared and exclaimed, “Master Haku!” (The boy’s name is apparently Haku). Thanks to Haku’s quick thinking, they avoided disaster, but the rumor that “a human has entered” spread like wildfire, and the inside of the building was in great chaos. Haku told Chihiro to go to the boiler room in the basement to meet Kamaji and ask for “a job,” then went inside the building to quell the confusion. Chihiro was anxious but believed Haku’s words and headed for Kamaji. After a bit of a commotion, Chihiro managed to reach Kamaji.

Chihiro told Kamaji, “Please give me a job!” but he was busy with work and didn’t pay her any mind. Still, as the boy had told her, she kept saying, “I want a job!” and perhaps he gave in, entrusting Chihiro to an employee named Lin and asking her to take Chihiro to Yubaba. Guided by Lin, Chihiro reached the top of the building and managed to meet Yubaba.

When she met Yubaba, Chihiro kept saying, “Please let me work here,” as Haku had told her, but Yubaba tried to make her give up on working. She said this was the Bathhouse where the eight million gods come to heal their fatigue, and it was no place for a human like Chihiro to work. Just then, a loud noise came from the back room. Yubaba, who had been intimidating until then, rushed into the room in a panic, seemingly trying to soothe a child, but it looked more like she was dealing with a beast and didn’t seem to have it under control. Still, Yubaba, worn down by Chihiro’s pleas to “let me work,” decided to make a contract with her.
Yubaba seemed to have gained her magical power by making a magical vow to “give a job to anyone who wants to work.” Yubaba, who didn’t want to increase her number of employees, had wanted to change Chihiro’s mind.
Chihiro signed her name on the contract, but Yubaba, upon seeing it, said, “Such a fine name is a waste,” and stole Chihiro’s name, giving her the new name Sen. Yubaba called for Haku and had him take Sen to her workplace. Haku, who appeared before Sen again, was completely different from before, with a cold and arrogant attitude. He told Chihiro to call him Master Haku, not just Haku. The difference in his attitude was so great that Chihiro thought he might be a completely different person.
Haku asked the employees of the Bathhouse if there was any work for Chihiro, but they were extremely uncooperative about letting a human work, and no one wanted to take care of Chihiro.

In the end, Chihiro was passed off to Lin. Lin outwardly accepted the job reluctantly, but she appreciated that Chihiro had handled Yubaba well. Although she acted cold in front of others, when she was alone with Chihiro, she praised her, saying, “Well done.” Perhaps Haku felt the same way. In any case, Chihiro saw someone in the “spirit world” who accepted her, and she relaxed a little. Lin also cared for Chihiro in that state.
Life at the Bathhouse and Chihiro’s Growth
The next morning, Chihiro woke up early, or perhaps she couldn’t sleep. Yesterday, she had somehow managed in the midst of chaos, but from today onwards, she had to work while embracing various feelings like “loneliness” and “bewilderment.” Chihiro was anxious. Just then, Haku appeared and said to Chihiro, “I’ll let you see your mom and dad.” When she followed Haku, they arrived at a pigsty. Although Haku and Yubaba had told her before that “her parents had turned into pigs,” it was here that it was truly confirmed.
Haku told her that two of the pigs were her parents. Faced with her parents who were no longer human, Chihiro felt sadness and sorrow, but she resolved to turn them back to normal and said goodbye to her parents who had become pigs.

Chihiro was diligently working at the Bathhouse with Lin. It seemed she was being made to do deliberately difficult jobs, but that was still a reason to be there.

Just then, a mysterious guest visited the Bathhouse. The Bathhouse was a place where the eight million gods healed themselves, but all sorts of guests came there.
The one who appeared was a Stink Spirit. Even Yubaba tried to stop the god who came to the Bathhouse with a foul odor, but she could not refuse him.
Chihiro was ordered to take care of this troublesome guest. It was a job that would normally be unpleasant, but Chihiro diligently helped the Stink Spirit bathe. During the process, she discovered something like a thorn in the muddy body of the Stink Spirit. Hearing this, Yubaba immediately understood the situation and told all the employees to help pull out the “thorn.” What Chihiro thought was a thorn was actually part of a bicycle. When they pulled it out, not only the bicycle but also a large amount of “trash” came out.
What they thought was a Stink Spirit was actually a renowned River Spirit. It had taken on the appearance of a Stink Spirit due to the large amount of trash dumped in it. The River Spirit, with all the trash removed from its body, thanked Chihiro and left the Bathhouse cheerfully. When she realized it, Chihiro was holding a mysterious dumpling. It seemed the River Spirit had given it to her, but Chihiro didn’t know what it was. In any case, with her first success at work, she seemed to have finally been accepted as a member of the group by Yubaba and the other employees.

That night, Chihiro had a dream. She went to the pigsty where Haku had taken her to see her parents, but she couldn’t find her parents among the many pigs there. It was a very strange dream.
The Appearance of Zeniba and the Grand Finale
When she woke up, it was noisy all around. Apparently, a lavish guest had arrived, and everyone was in a panic trying to attract their attention. At that moment, she saw a wounded white dragon flying towards the Bathhouse from across the sea. Chihiro called out to the dragon, which was flying while surrounded by numerous “white things,” “Haku! Over here!” She didn’t know how she knew it was Haku, but Haku reacted to her voice and flew into Chihiro’s room. What surrounded Haku were paper “shikigami.” By entering Chihiro’s room, Haku dodged the shikigami’s pursuit, but without his wounds healing, he headed for Yubaba.
Chihiro, following Haku from inside the building to Yubaba’s place, encountered the lavish guest who was causing a commotion at the Bathhouse. That guest was No-Face, whom Chihiro had invited into the Bathhouse a few days earlier. No-Face tried to give gold to his favorite, Chihiro, but was rejected by Chihiro, who was in a hurry.

Confused by Chihiro’s rejection, No-Face began to swallow the surrounding employees, and the area became chaotic.
Meanwhile, Chihiro, who had reached Yubaba’s room, encountered a scene where Yubaba was about to “dispose of” the wounded Haku. When Yubaba went to deal with No-Face, Chihiro went to rescue Haku. Then, the single remaining shikigami transformed and Zeniba appeared. It seemed Zeniba was Yubaba’s twin sister and had come after Haku, who had tried to steal the witch’s contract seal from her. Chihiro pleaded for her to save Haku, but Zeniba’s response was cold. Just then, taking advantage of a brief moment, Haku destroyed the shikigami.
Although they managed to fend off Zeniba’s pursuit, the wounded Haku was in a near-death state. Haku fell headfirst from a hole in Yubaba’s room all the way down to the boiler room. According to Kamaji, something inside his body was eating away at his life. Chihiro instinctively thought of feeding him the emetic dumpling she received from the River Spirit. Although it was by force, she managed to make him eat half of the dumpling, and Haku coughed up the contract seal. Haku seemed to have calmed down for the time being.
To save Haku, Chihiro thought of returning the contract seal to Zeniba. According to Kamaji, Zeniba was at the sixth station, Swamp Bottom, by train. She was told she might not be able to come back, but Chihiro’s resolve did not change. But before that, she had to settle the commotion caused by No-Face, whom she had brought in.
No-Face, having already swallowed three employees, was even bigger than before. When Chihiro appeared, No-Face was pleased and tried to offer her gifts again, but Chihiro still rejected him. Still trying to save the crazed No-Face, she fed him the emetic dumpling she had saved for her parents.
After eating the emetic dumpling, No-Face chased Chihiro while vomiting what he had eaten. Having thrown up everything, No-Face returned to his original quiet form and headed to Swamp Bottom with Chihiro (Chihiro is so kind!).

After a long journey, Chihiro arrived at Swamp Bottom. Zeniba, who was there, was completely different from when she saw her in Yubaba’s room; she was very kind.

When Chihiro returned the contract seal, Zeniba didn’t get particularly angry and served tea to Chihiro and No-Face. Zeniba wanted to help Chihiro but couldn’t do anything. She told Chihiro that in the end, she had to manage on her own. After that, Zeniba told her to stay the night, but Chihiro, worried about Haku and her parents, said she had to go back. Zeniba gave Chihiro a handmade hair tie and saw her off. Immediately after, something arrived outside the house. When she opened the door, there was Haku in his dragon form.

Zeniba did not blame Haku for his actions, but instead told him to properly take Chihiro back to the Bathhouse.
On her way back to the Bathhouse on Haku’s back, Chihiro remembered an accident from her childhood. Chihiro had once fallen into a river and been swept away. The name of that river was the Kohaku River. Hearing that name, Haku remembered his true name, Nigihayami Kohakunushi. Their meeting on the bridge leading to the Bathhouse might have been “destiny.”
When she returned to the Bathhouse, a final test awaited Chihiro. Yubaba told her that if she could find her parents among 12 pigs, she and her parents would be set free. Chihiro looked at the pigs. At that moment, she suddenly realized that her parents were not among them. When Yubaba pressed her, asking if that was her answer, she firmly stated that it was. Chihiro’s contract disappeared, and the 12 pigs returned to their original employee forms. Chihiro had overcome the final test. Afterwards, Chihiro tried to return to the original world with Haku, but Haku said, “I can’t go any further,” and bid farewell to Chihiro, leaving her with the words, “Never look back.”

As Chihiro went ahead, her parents were near the building at the exit of the tunnel. They urged Chihiro on as if nothing had happened. She was tempted to look back, worried about Haku, but Chihiro held back and entered the tunnel with her parents.
When they came out of the tunnel, they saw the car they had arrived in. For some reason, it was covered in branches, and the inside was dusty. Ignoring her parents, Chihiro suddenly looked back at the tunnel.

What Chihiro saw was just the dark entrance of a tunnel, like a gaping hole. Feeling as if she had left something important behind in that darkness, she was called by her parents and hurried to the car.
And then, Chihiro’s hair tie sparkled.
The above is my personal summary of the plot of Spirited Away. I feel like I may have written too much for a summary, but I still think it’s abridged enough to just give a sense of the story’s flow. Also, since this is a visual work, I really hope that those who haven’t seen it yet will watch it at least once.
Now, on to the points for Analysis.
Spirited Away (2001) Points for Analysis
From here, I will introduce three points for analysis within the film Spirited Away. I have explained each point in a separate article, so please try to check your answers after watching the film (of course, my explanations are just my personal opinions).
Why Yubaba Steals Names
The most important gimmick in the story of Spirited Away is that “Yubaba steals names.” Since she is in a position to “control” the employees of the Bathhouse, including the protagonist Chihiro, we accept this gimmick unconditionally. Moreover, at the time of its release, theatrical trailers had already implanted the fact that “names are stolen.”
But let’s think again about the reason this gimmick was included in the work. Of course, the only way to get the “correct answer” is to ask Director Miyazaki, but it’s also important to think for oneself. I have summarized my thoughts in the following article.
Zeniba’s Contract Seal
One of the things in Spirited Away that we somehow accept but don’t quite understand the reason for is “Why did Yubaba steal Zeniba’s witch’s contract seal?“
They seem to have a bad relationship, so maybe she just wanted to harass her in some way. That in itself is a clear answer, but let’s ponder a little more and look for another answer. We have very few clues, but the decisive evidence could be Zeniba’s testimony that “Yubaba and I are two halves of a whole.” Let’s use this one line as a basis to let our thoughts wander. I have summarized my thoughts in the following article.
The Mystery of the Ending and the Emetic Dumpling
The remaining mystery is, of course, the ending of Spirited Away, and why Chihiro was able to overcome the final test. I vaguely remember thinking “Why?” for a moment when I first saw it in theaters, but I think the persuasive power of the grand finale made me watch until the end.
It’s not that I’m dissatisfied with Chihiro figuring out that her parents weren’t among the pigs; rather, I’m left with a slight dissatisfaction because the reason for it becomes unclear.
More than a decade has passed since I first saw it, and I have summarized my personal thoughts on this question that has been in the back of my mind in the following article.
In the article above, I have also summarized my personal thoughts on the “emetic dumpling” that Chihiro received. It might be interesting to compare it with your own thoughts.
The Mystery of Haku
The beautiful boy Haku, who appeared from the beginning of the story, was extremely devoted to Chihiro. On the other hand, based on Lin’s testimony, we can see that he was disliked by the employees of the Bathhouse.
To the extent that Chihiro thought “there are two of him,” the being known as Haku was a completely different existence for Chihiro and for everyone else.
Perhaps because of this mysteriousness, there is a theory that Haku is Chihiro’s deceased brother.
When you look for the evidence, it’s very persuasive and poignant, but you can’t just accept it easily. In the following article, I have summarized my personal thoughts on this theory:
In the article above, I also consider possibilities other than “Haku is Chihiro’s brother.” Who exactly is Haku?
Appendix: The Urban Legend of the “Lost Ending”
There are various urban legends about Studio Ghibli’s works, but most of them are not very interesting. I also discuss the “urban legend of My Neighbor Totoro” on this blog, but it’s a shame that there are no particular surprises or discoveries;
In contrast, the Spirited Away urban legend, the Lost Ending, is very interesting. It makes you realize the uncertainty and fragility of human memory, and it provides an important lesson about such things. In the following article, I have summarized this Lost Ending:
Do you all accurately remember how Spirited Away ended?
The images used in this article are from Studio Ghibli Works Still Images.
About the Author
Recent Posts
- 2025-10-21
Indiana Jones and the Dial of Destiny(2023): Full Synopsis & Analysis: Indy’s True Motive and the Enigma of Helena - 2025-10-15
Indiana Jones and the Dial of Destiny(2023):Historical Background-WWII, the Real Dr. Schmidt, the Siege of Syracuse, and the Antikythera Mechanism - 2025-10-08
Why Does Children Who Chase Lost Voices Feel So Ghibli-esque? [Makoto Shinkai’s “Tale of Farewell”] - 2025-10-07
5 Centimeters per Second: Characters, Voice Actors, Character Analysis and Character Map - 2025-10-06
5 Centimeters per Second: Full Synopsis, Analysis, Ending Explained & Character Map (Spoilers)








