Shin Godzilla(Official) is a theatrical film released on July 29, 2016, directed by Hideaki Anno (as chief director) and Shinji Higuchi. It grossed 8.25 billion yen at the box office (Reference: “Motion Picture Producers Association of Japan, Inc. ‘2016 National Film Industry Statistics’“, in Japanese.)
For a Hideaki Anno work, it was exquisitely positioned between Evangelion: 3.0 You Can (Not) Redo and Evangelion: 3.0+1.0 Thrice Upon a Time. For me, being both a Godzilla and a Hideaki Anno film, there was no reason not to see it.
This time, I’d like to write about my personal thoughts on Shin Godzilla.
In particular, I want to think about Goro Maki, who left behind a “last testament” saying, “I did as I pleased. Now you do the same.”
What did he do as he pleased, and what was he telling us to do?
First, let’s start by recapping the plot of Shin Godzilla.
Below, although I call it a synopsis, I will be revealing the entire story, so if you don’t like spoilers, please read up to a certain point and then watch the movie.
*This article is an English translation of the original Japanese article, 【シン・ゴジラ】あらすじとその考察-謎の男 牧悟郎を追う!-.
Let an AI walk you through the highlights of this post in a simple, conversational style.
- The Mystery of Goro Maki’s Actions and the Birth of Godzilla
Goro Maki, while harboring hatred for Japan and humanity, advanced research into detoxifying radioactive materials. He may have evolved a marine creature into Godzilla, and its appearance contains fantasy elements. It is suggested that he himself ultimately became Godzilla as a symbol of his hatred for radioactive materials. - Similarities with Eiichi Hoba from Patlabor: The Movie
Goro Maki’s actions are similar to those of Eiichi Hoba from Mobile Police Patlabor: The Movie. Hoba committed suicide and then unleashed a virus in an attempt to destroy Tokyo. In contrast, Maki made himself a god and became Godzilla, a symbol of destruction. The narrative structures of both stories are strikingly similar, which can be seen as an homage to Mamoru Oshii’s work. - The Intent Behind Casting Kayoko Ann Patterson
Kayoko, played by Satomi Ishihara, is intentionally depicted as an “outlier.” Realistically portraying a Japanese-American would require lengthy background explanations, disrupting the film’s pacing. Therefore, she was portrayed as a convenient “lie.” Her existence is a crucial element for advancing the story of Shin Godzilla.
Shin Godzilla (2016) Synopsis(Spoilers Ahead)

Quick Summary
- Appearance of a Giant Creature and the Naming of Godzilla
After a steam explosion in Tokyo Bay, a massive tail emerges, revealing a giant creature. It makes landfall in Kamata and confronts the JSDF before returning to the sea. The government establishes the “Giant Unidentified Lifeform Task Force” and discovers the creature is an evolved organism adapted to nuclear waste, naming it Godzilla. -
The Cabinet’s Annihilation and Godzilla’s Rampage
Godzilla reappears and advances through Tokyo despite JSDF attacks. The U.S. military conducts airstrikes, but Godzilla shoots down the American bombers with a radioactive heat beam and incinerates Kasumigaseki. Government leaders die during evacuation, and the Minister of Agriculture, Forestry and Fisheries, Yusuke Satomi, becomes acting Prime Minister. - Godzilla’s Freezing by “Operation Yashiori”
The task force devises “Operation Yashiori” to cool Godzilla’s internal nuclear reactor. With a U.S. nuclear strike imminent, research institutions worldwide cooperate to execute the plan to freeze Godzilla. The operation succeeds, and Godzilla is frozen, but the future of coexisting with its presence is called into question.
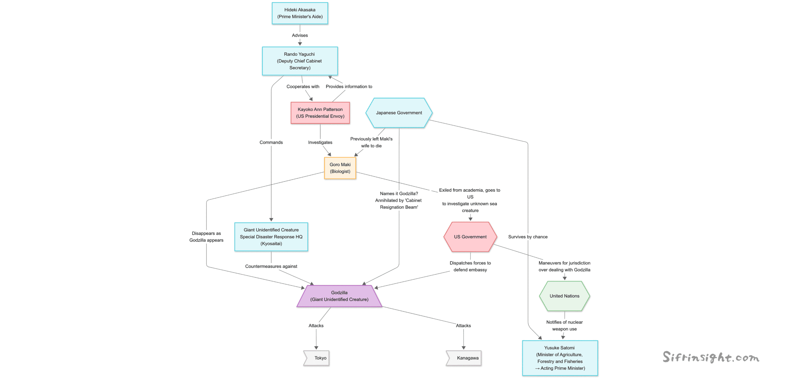
Character Map

Now, let’s look at the synopsis of Shin Godzilla in more detail.
The Appearance of a Giant Creature
November 3rd, 8:30 AM. An unmanned pleasure boat is discovered in Tokyo Bay. While the boat is being searched, a steam explosion occurs in the bay. The Aqua-Line is damaged and begins to flood.
The government prepares an official announcement, considering possibilities like a submarine volcanic eruption, but then, a massive tail emerges from the sea. The cause of the steam explosion was not a natural phenomenon, but a giant creature.
Rando Yaguchi, the Deputy Chief Cabinet Secretary, had quickly suggested this possibility, and his concerns proved to be correct.
While the government decides on a policy of capture or extermination, the giant creature moving through the bay makes landfall in Kamata, Ota Ward, Tokyo.
The quadrupedal giant creature crawls on the ground, destroying houses as it moves forward. Residents begin to evacuate, but human casualties gradually start to occur.
Amidst this, the order for a “defense operation” is given to the Japan Self-Defense Forces (JSDF).
Almost at the same time, the crawling creature lets out a roar and rises up on two legs. This was not merely lifting its body; it seemed as if it was “evolving.”
The transformed giant creature confronts JSDF helicopters. The order to attack is given but is temporarily halted upon spotting a human figure nearby.
At that moment, the silent giant creature, for some reason, returns to the sea.
Godzilla
To respond to the threat of the giant creature, the “Giant Unidentified Lifeform Task Force” is established within the Prime Minister’s Office.
Led by Bureau Chief Yaguchi, its staff consists of quirky individuals described as “misfits of Kasumigaseki, heretics of academia.”
Meanwhile, abnormal radiation levels are detected in Tokyo.
The locations with abnormal readings match the path of the giant creature, leading to the inference that the creature is the cause and that it generates energy through nuclear fission within its body.
The United States is also concerned about the situation and has requested Japan to take action. Then, Kayoko Ann Patterson, a special envoy of the U.S. President, contacts Yaguchi.
Kayoko requests the search for a person named Goro Maki. Maki was a figure who, after being exiled from Japan, conducted research in the U.S. and had been predicting the appearance of a giant creature for several years. Despite being a biologist, he belonged to an energy-related research institution.
The U.S. had lost track of Maki after he entered Japan seven days prior.
Yaguchi agrees to search for Maki in exchange for information about the giant creature and discovers that Goro Maki was the one on the pleasure boat found in Tokyo Bay on November 3rd.
It was also found that Maki had left a note on the boat that read like a will: “I did as I pleased. Now you do the same.” Yaguchi hands over Maki’s belongings, including the note, to Kayoko and receives data about Maki and the giant creature.
The U.S. Department of Energy (DOE) was aware of the existence of an “aquatic organism that feeds on nuclear waste” and had outsourced its investigation to a private entity. Maki, who undertook the investigation, hypothesized that “nuclear waste was dumped in the habitat of an ancient creature, which then rapidly evolved into a radiation-resistant organism to adapt to the situation.”
He named this creature Godzilla. The name originated from “Gojira,” a sea god from the legends of his hometown, Odo Island.
The Japanese government announced that it would officially refer to the mysterious giant creature as Godzilla.
The Cabinet’s Annihilation
The task force also proceeds with the analysis of Godzilla based on the data provided by Kayoko.
Kayoko provides a sheet with a mysterious pattern left by Maki, but its meaning is completely unknown.
While the Japanese government and the task force prepare for Godzilla, it reappears off the coast of Sagami Bay.
This Godzilla is larger and more sinister in appearance.
This time, the JSDF is immediately dispatched and launches an attack on Godzilla. However, the attacks are completely ineffective, and Godzilla continues to advance relentlessly toward the center of Tokyo.
The U.S., which had seemed to be observing the situation, finally sends a message that air force planes are heading to Japan from Guam under the pretext of “embassy defense.”
The government retroactively announces a request for cooperation under the U.S.-Japan Security Treaty. A military attack on Godzilla by the U.S. forces is to be carried out in Tokyo.
Accordingly, top government officials begin to evacuate from Tokyo.
However, Godzilla, after being attacked by the U.S. military, shoots down the American bombers with a powerful radioactive heat beam. In addition, it incinerates Kasumigaseki.
The Prime Minister and other ministers, who were evacuating by helicopter, are also vaporized by the heat beam.
After moving a short distance, Godzilla falls silent in front of Tokyo Station.
Godzilla Annihilation Operation
With the Prime Minister lost, Yusuke Satomi, the Minister of Agriculture, Forestry and Fisheries who happened to survive, is appointed as the acting Prime Minister.
The task force had already conceived a plan to attack Godzilla’s cooling system, based on the fact that it has a nuclear reactor inside its body.
Ironically, the annihilation of the cabinet created an opportunity to execute a plan based on this premise.
Meanwhile, the U.S. also begins to consider the use of nuclear weapons, as Godzilla’s existence becomes a fundamental threat. They push this option onto the Japanese government.
The task force staff, led by Yaguchi, pushes forward with the “Yaguchi Plan” to prevent the use of nuclear weapons at all costs.
As more about Godzilla’s biology is revealed, it becomes clear that executing the Yaguchi Plan requires complex calculations.
Despite the difficult situation, many brilliant researchers from around the world agree to use their laboratories’ supercomputers to help realize the “Yaguchi Plan.” They do so despite there being no benefit and only risks.
Yaguchi names his “Godzilla Freezing Operation” as “Operation Yashiori.”
After many hardships and sacrifices, his operation succeeds.
However, a frozen Godzilla was left behind.
How should we live with its existence?
Shin Godzilla (2016) Analysis

What Did Goro Maki Ultimately Do as He Pleased?
Goro Maki, a character who is intrinsically involved in the story of Shin Godzilla yet never shows his face. He left behind a note like a will: “I did as I pleased. Now you do the same.”
Given that his shoes were neatly arranged on the boat, it’s almost certain that he committed suicide (by jumping into the sea).
Hints to his actions can be found in the following points:
- Goro Maki was exiled from Japanese academic circles.
- He was commissioned by the DOE to conduct the initial research on Godzilla.
- He had been predicting Godzilla’s appearance for several years.
- His wife died from the effects of radiation.
- Because of this, Maki was researching how to neutralize radioactive materials.
- Apparently, Japan left his wife to die.
- And he hated humanity itself for continuing to produce radioactive materials.
The point that is unclear from the movie’s information alone is that “Japan left his wife to die.” How could Japan have left Maki’s wife to die?
To consider this, Maki’s age (generation) is likely important. Looking at the documents Yaguchi received from Kayoko Ann Patterson, we can see the numbers “1962,” “1959,” and “1957.” Below 1962, it says:
Teito University
Department of Integrative Biology, Graduate School
Faculty of Molecular Cell Biology
This is likely the year he obtained his doctorate. This would mean he graduated with his bachelor’s degree in 1957 and completed his master’s in 1959.
If things progressed normally, Maki would have been 27 or 28 in 1962, which means he was born around 1935.
Assuming his wife was of the same generation, she could have been exposed to the atomic bombings of Hiroshima or Nagasaki. It is likely that Maki’s wife was a person who was denied certification as a victim of an A-bomb disease.
Of course he’d be angry.
References
- About Atomic Bomb Disease Certification (Ministry of Health, Labour and Welfare), in Japanese
- Atomic Bomb Disease Lawsuits (Ministry of Justice), in Japanese
- The Atomic Bomb Disease Certification Lawsuits and the Facts Revealed Within Them (Japan Anti-Nuclear Lawyers Association), in Japanese
In such circumstances, he carried on his research to neutralize radioactive materials while harboring hatred for Japan and humanity.
How ambivalent.
After his wife’s death, his research could only benefit humanity other than his wife, yet Maki harbored hatred for that very humanity.
All he could do was entrust everything to that humanity. He could no longer decide anything himself.
In other words, what he did was likely evolve the mutated marine organism that the DOE was tracking into Godzilla.
However, the specific method for this is almost entirely unknown.
Shin Godzilla is constructed as a science fiction story as much as possible, trying to create a rationale for the situation of Godzilla and the response to it.
However, the crucial point of Godzilla’s appearance or Godzilla’s origin remains unclear.
Conversely, it can be considered that such a specific methodology was never established from the beginning.
In other words, Maki’s actions and Godzilla’s appearance belong more to the realm of fantasy and should be understood as something of passion or spirit.
If so, there aren’t many answers. Maki either merged with the marine organism to become Godzilla, or he became Godzilla independently of that organism.
The idea of merging follows the story’s flow to some extent, but the question of how he guided that creature to Tokyo Bay remains.
In that case, could it be that Goro Maki threw himself into the sea and became Godzilla, a symbol of hatred against radioactive materials?
Maki, holding such ambivalent feelings within him, became Godzilla, a symbol of destructive impulses, and by leaving behind countermeasures, he tried to set up a barely fair fight.
However, the fact that he made Japan the starting point for everything shows his despair towards his home country. Still, for trying to have a fair fight, I feel a certain respect for Dr. Maki.
Eiichi Hoba from Mobile Police Patlabor: The Movie
Watching Shin Godzilla, I couldn’t help but be reminded of Mamoru Oshii. There were many scenes where the characters’ dialogue and the overall atmosphere of the work felt extremely “Oshii-esque.”
The most prominent example of this is, after all, Goro Maki.
The crucial point is that it was Maki himself who added “God” to the English name Godzilla. In other words, Godzilla is “God.” And, by committing suicide, Goro Maki became Godzilla, and at the same time, became a god.
There is a character in an Oshii film who did almost the same thing. That person is Eiichi Hoba from Mobile Police Patlabor: The Movie.
Eiichi Hoba commits suicide at the beginning of the story and plants a virus in a newly developed OS, planning to cause Labors in Tokyo to go haywire and destroy the city.
His suicide was partly to perfect his plan, but it can also be considered that he aimed to be resurrected as a virus and destroy Tokyo as a god himself.

The two films are extremely similar in their basic narrative structure. Both Goro Maki and Eiichi Hoba are also similar in that they are fundamentally a nuisance.
Perhaps Shin Godzilla was, in its entirety, an homage to Mamoru Oshii.
This concludes the discussion about Goro Maki, but let’s consider a few more things.
The Mystery of Kayoko Ann Patterson
When discussing Shin Godzilla, one cannot ignore Kayoko Ann Patterson, played by Satomi Ishihara.
She is a so-called Japanese-American (her grandmother is Japanese), but everyone who saw the movie must have thought: Couldn’t they have cast a Japanese-American actress?
However, here I want to try to interpret that casting choice in a positive light.
What are the key points?
Point 1: The Sense of Uncanniness We Felt
The first thing to note is the very sense of uncanniness we felt.
In other words, Kayoko exists as an “outlier” in that movie.
So, what kind of “outlier” is she?
Come to think of it, Kayoko worked very devotedly for Japan. True, Japan is her grandmother’s homeland. But it’s her grandmother’s homeland, not hers. Kayoko’s homeland is America.
The reason she worked so hard despite this is probably because Kayoko’s existence was an important “lie” for the movie.
Since Godzilla is rampaging in modern Japan, a liaison with the U.S. is absolutely necessary. However, this person needs to be not just a liaison, but someone who is strongly partial to Japan.
In reality, such a convenient person probably doesn’t exist.
However, she is necessary to advance the story of Shin Godzilla.
Kayoko, being such a convenient “lie,” needs to be recognizable as a “lie.”
Could this be the reason behind that casting choice?
Point 2: What If a Japanese-American Had Played the Role?
Another important point when considering Kayoko is to think about “what would have happened if a Japanese-American had played the role.”
My prediction is that Shin Godzilla would have been an hour longer.
For not just Japanese-Americans but any “hyphenated-American,” their identity is an extremely sensitive and serious issue. And this is not limited to America.
To depict a “Japanese-American” working so hard for Japan, you would have to properly portray that person’s background, or the story would lack credibility.
But doing so would make the movie incredibly long. It might not even be finished in an hour.
I love movies, and if it’s a Hideaki Anno film, I’d watch it even if it were five hours long. However, people who aren’t as invested probably wouldn’t watch it, and in the first place, there would be no one to distribute such a film.
In that case, you can’t ask a real Japanese-American to play the role of the liaison with America. Because that existence is extremely convenient for Shin Godzilla.
Considering the above, it can be said that there was a strong necessity for a Japanese person to play Kayoko, and within that, Satomi Ishihara did her best to portray the role.
Why Can’t We Defeat Godzilla?
In its ending, Shin Godzilla could not defeat Godzilla in a definitive way.
However, this is not limited to Shin Godzilla; the endings of many Godzilla films are like this. It’s rare for Godzilla to be killed after rampaging so much.
So, I have summarized my thoughts on why that is in the following article:

Why can’t we defeat Godzilla?
About the Author
Recent Posts

- 2025-10-15
Indiana Jones and the Dial of Destiny(2023):Historical Background-WWII, the Real Dr. Schmidt, the Siege of Syracuse, and the Antikythera Mechanism - 2025-10-08
Why Does Children Who Chase Lost Voices Feel So Ghibli-esque? [Makoto Shinkai’s “Tale of Farewell”] - 2025-10-07
5 Centimeters per Second: Characters, Voice Actors, Character Analysis and Character Map - 2025-10-06
5 Centimeters per Second: Full Synopsis, Analysis, Ending Explained & Character Map (Spoilers) - 2025-10-04
5 Centimeters per Second Is Neither Depressing Nor Terrible: A Positive Interpretation of the Film