Patlabor: The Movie | Synopsis & Analysis – Investigating Eiichi Hoba’s Motives
Patlabor: The Movie is an animated feature film directed by Mamoru Oshii, released on July 15, 1989.
Released between the initial OVA (April 25, 1988 – June 25, 1989) and the TV series (October 11, 1989 – September 26, 1990), this work still boasts a strong popularity. It is a personal favorite of mine, and the more time passes, the more I am amazed by its quality and the forward-thinking nature of its story.
This time, I would like to explore the message of Patlabor: The Movie by investigating the motives of the true culprit who caused the chaos, Eiichi Hoba.
To do so, I will first look back at the plot. Why did Eiichi Hoba cause such an incident?
However, when I say plot summary, I will be revealing everything, so if you don’t like spoilers, please read up to a certain point and then watch the movie.
*This article is an English translation of the original Japanese article, 【機動警察パトレイバー the Movie】あらすじと考察-帆場暎一の犯行動機を追う!-.
Let an AI walk you through the highlights of this post in a simple, conversational style.
- Anger at the scenery being lost to urban development
Hoba felt strong resentment towards the state of Tokyo, where past landscapes were being rendered worthless by development. By symbolically showing the investigators the “worthless past” through his various residences, he revealed a part of his motive. - A desire to become a god through “death and resurrection”
Learning of the misnomer “Jehovah” that overlapped with his own name, he planned to activate a grand crime after his death, attempting a “resurrection as a god” to make his name eternal. - Hoba as a vengeful spirit and the movie’s message
If we consider the scrapped idea that “Hoba was a god who never existed in the first place,” he becomes a symbol of the past and the grudges of people trampled by change, and the story can be read as one of appeasing a curse. In either interpretation, the essence of the movie is a “warning against uncritical development.”
Patlabor: The Movie (1989) Synopsis (Spoilers Ahead)
Quick Summary
- Labor Rampage Incidents and HOS Suspicions
Starting with a JSDF Labor rampage, several unmanned Labors go haywire in Tokyo. Asuma Shinohara’s independent investigation reveals that all malfunctioning units were equipped with the latest OS, “HOS.” - The Darkness of “HOS” and the Low-Frequency Trigger Hypothesis
HOS has become a black box even for its developer, Shinohara Heavy Industries, and the possibility of a virus-like element embedded in the program emerges. Asuma hypothesizes that “low frequencies” are the trigger for the Labor rampages and becomes more convinced. - The Man Named Eiichi Hoba
HOS chief developer Eiichi Hoba had committed suicide, but traces of him were found in the landscapes left behind by Tokyo’s development. Although there is no evidence, his ideology and actions suggest a criminal plan motivated by revenge against “the very nature of a changing Tokyo.” - The Decisive Battle at the Ark and its Aftermath
Special Vehicles Section 2, anticipating a plan to use a typhoon’s resonance to make all Labors in the metropolitan area run wild, launches a raid on “the Ark.” They succeed in destroying it and prevent the incident, but Tokyo’s development continues unabated, and Hoba’s ideology does not completely disappear.
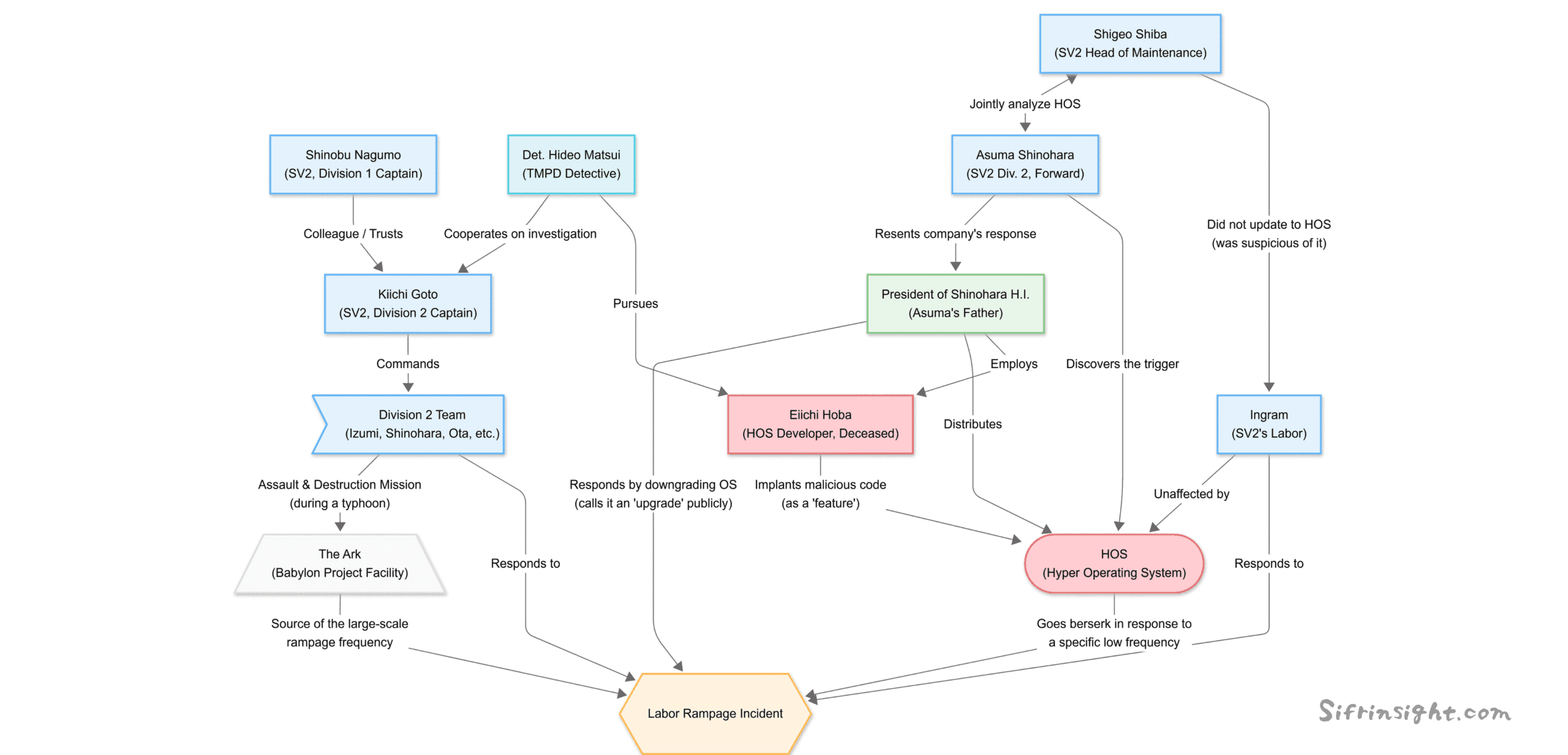
Character Map
Now, let’s take a more detailed look at the plot of Patlabor: The Movie.
The Beginning
On a certain day in 1999, a JSDF Labor suddenly went on a rampage. The JSDF deployed its elite airborne troops to suppress it, but surprisingly, the Labor was unmanned.
Around the same time, incidents of construction Labors rampaging occurred in various parts of Tokyo. All the operators of the rampaging Labors testified that “it suddenly started moving on its own during work.”
Sensing something unsettling about the situation, Asuma Shinohara began his own investigation into the incidents.
HOS
The investigation revealed that all the Labors involved in the rampage incidents were equipped with Shinohara Heavy Industries’ latest OS, “HOS (Hyper Operating System),” and that the incidents began to occur right after “HOS” was released.
When Asuma reported this to Captain Goto, Goto told him it was difficult to suspect a bug in HOS based on that alone, but also suggested to Asuma the possibility that “HOS” had no bugs at all, and that the rampage incidents were programmed from the start.
To verify this, the chief mechanic and Asuma went to Shinohara Heavy Industries.
While the chief mechanic probed Jitsuyama from Shinohara Heavy Industries about “HOS,” Asuma discovered the “HOS” master copy. During his investigation, he learned that “HOS” was a black box even for Shinohara Heavy Industries, and they did not have full control over it.
Convinced that “HOS” was the cause of the Labor rampages, Asuma began to investigate the trigger. He hypothesized that the trigger was “low frequencies” generated at construction sites, which only the Labors’ sensitive sensors could detect. When he confronted Jitsuyama with this hypothesis, Jitsuyama’s reaction confirmed that “low frequencies” were indeed the trigger.
Meanwhile, the government and the police, having received a similar report from Shinohara Heavy Industries, decided to execute a rewrite to the old OS under the guise of a free “HOS” version upgrade.
Although Asuma was furious that Shinohara Heavy Industries would go unpunished, he thought that this would bring the matter to a close.
Captain Goto, however, believed the case was not over yet.
Eiichi Hoba
Captain Goto, who was investigating the case with Detective Matsui from the metropolitan police separately from Asuma, was pursuing Eiichi Hoba, the chief developer of “HOS.” He was an extremely suspicious figure who had infiltrated various systems to erase his own information, but it was discovered that he had committed suicide by jumping from “the Ark,” a base for marine development, just before the investigation began.
Nevertheless, Detective Matsui continued the investigation and the only things he could trace were Hoba’s 26 residences over two years and his birthplace. All of them were in places where the old scenery was being lost to Tokyo’s development, and were not places where a high-paid programmer would live.
Although he couldn’t find any evidence, Detective Matsui was convinced by his detective’s intuition that “Hoba was guilty,” and Captain Goto agreed with him.
The Decisive Battle at the Ark
Asuma was investigating the possibility that even if the OS was rewritten to the old one, the “HOS” virus might remain in various parts of the system, causing another rampage. His investigation led him to the possibility that “if a typhoon-scale strong wind hits ‘the Ark,’ a large-scale resonance phenomenon will occur centered there, causing all Labors in the metropolitan area to go on a rampage.”
There was no guarantee that the virus remained in the Labors’ systems, but a typhoon was approaching Tokyo.
Captain Goto set the stage for the metropolitan police headquarters to “turn a blind eye” and ordered Special Vehicles Section 2, Second Platoon to carry out “Operation: Dismantle the Ark under the cover of the typhoon.”
The members of the Second Platoon succeeded in dismantling “the Ark” while fighting against the guard robots installed there and the “Type Zero,” which was scheduled to be assigned to the First Platoon.
The large-scale crime planned by Eiichi Hoba had failed.
However, the loss of “the Ark,” the base for the large-scale marine development plan “Babylon Project,” forced a major delay in marine development.
Eiichi Hoba may not have won, but he may not have lost either. And still, the development of Tokyo, burdened with the fate of change, continues.
The above is my personal summary of the plot of Patlabor: The Movie. From here, I will explore Eiichi Hoba’s motives and consider the message of this film.
Patlabor: The Movie (1989) An Analysis –Eiichi Hoba’s Motive–
From here, I’d like to explore the motives of Eiichi Hoba, the true culprit of the incident in Patlabor: The Movie, and consider the film’s message. The most important clues are likely the statements made by Captain Goto and Detective Matsui.
The Statements of Captain Goto and Detective Matsui
At Captain Goto’s request, Detective Matsui was investigating Hoba. Using Hoba’s resident registration, he went around investigating the places where he was thought to have lived. He found that all the places were where new development was taking place and the old scenery was disappearing, and it seemed as if Hoba was deliberately showing this scenery to Matsui.
After finishing his investigation, Detective Matsui said the following:
“Familiar landscapes from just the other day are rotting away over there, becoming ruins over here, and if you look away for a moment, they’re gone without a trace. Faster than you can think about what it all means. Maybe the past isn’t worth a damn here.”
To which Captain Goto replied,
“This very place where we’re talking was the sea not too long ago. In a few years, a huge city will be born on the sea right in front of us. But I’m sure that too will become a worthless past in the blink of an eye. It’s like we’re playing along with a bad joke. Maybe that’s what Hoba wanted to show us.”
The impressive scene where Detective Matsui and his subordinate visit Hoba’s former residences, along with the conversation above, basically points to Hoba’s motive. But let’s think a little about why that could be a motive for a crime.
Hoba’s Motive ①: Tokyo as a Hometown
I’m from a rural area, so naturally, Tokyo holds no original landscapes or sources of nostalgia for me. What I tend to forget is the obvious fact that Tokyo is also someone’s hometown.
However, the landscape of Tokyo, as a capital forced to change, transforms at a dramatic speed. There might not even be time to question why the scenery from one’s childhood is completely different.
If this were a rural area, many people would likely view “sadness over the change of a beloved landscape” positively. Regardless of whether they live in that region or not.
However, in Tokyo, which is destined to keep changing, such “sadness for the disappearing scenery” is probably given little consideration. Because if that scenery disappears, life will definitely become more convenient, and Tokyo is thought of as that kind of place anyway.
To put it slogan-like, “The provinces sell a today that is the same as yesterday,” while “The capital sells a tomorrow that is different from today.”
In other words, the “worthless past” that Hoba deliberately showed to his pursuers represents the feelings and attachments of people who have been trampled in the name of growth.
To rephrase this as a motive for the crime, it would be “anger and sadness over the loss of the scenery he loved,” and that anger itself is likely the message of Patlabor: The Movie.
Since director Mamoru Oshii himself is from Tokyo, it is believed that his true feelings are well-reflected in Hoba’s character.
This seems to explain Eiichi Hoba’s “motive,” but it feels insufficient for a man who planned a terrible crime that would cause many casualties. And he even committed suicide to carry out that plan.
There must be a little more to consider regarding Eiichi Hoba’s motive.
Hoba’s Motive ②: Becoming a God Through Resurrection
One of the important pieces in exploring Hoba’s motive is the investigation result about Hoba that Captain Goto received from Kanuka Clancy. Captain Goto said the following:
“I had Kanuka in New York look into his time at MIT, and apparently, they called him Jehovah (E. Hoba) over there. But there’s a follow-up to this. The correct pronunciation is actually Yahweh. Jehovah is a name that spread by mistake. When Hoba heard that, he was apparently ecstatic.”
Now, why was Hoba ecstatic? “Ecstatic” means “to rejoice as if mad,” so it’s a strange reaction for someone who found out that his nickname, Jehovah, was an incorrect name for God. He was happy to find out he wasn’t God.
However, since it is a fact that he was “ecstatic,” we must somehow understand that he was happy to be human.
The hints, as Captain Goto mentioned, are the fact that Hoba repeatedly quoted from the Bible and the fact that he took the extreme action of suicide.
To state the conclusion first, perhaps he was trying to become a god by achieving “death and resurrection”?
He was a brilliant person, capable of creating “HOS” on his own, and his background of studying at MIT was also a result of his brilliance. And probably, he lived his life always being aware of that brilliance. And he was also aware that Jehovah was hidden in his name.
However… it turned out that Jehovah was an incorrect pronunciation. That factual error might have been the first “failure” he could clearly recognize.
And perhaps he thought the following:
Not knowing that Jehovah was an incorrect pronunciation was a big “failure,” and it is proof that I am not a perfect being, that is, a god, which is regrettable. However, until now, I could only think of myself as a god in my self-consciousness, but since I am human, I can actually become a true god through “death and resurrection.” Like Jesus Christ.
Everyone probably acknowledged his brilliance and might have praised him by calling him Jehovah, but no one truly thought of Hoba as a god. Only Hoba himself thought so. Moreover, forcing that perception on others is extremely difficult, and normally impossible.
However, he thought that because he was human, he could instead make that divinity objective. He’s completely nuts, but if you think of it this way, it explains why he went out of his way to commit suicide. To become a god, one must be resurrected, but to be resurrected, one must die. That’s why he died.
In the story, it seems he committed suicide to make his criminal plan perfect, but that’s no reason. He could have just fled somewhere after completing “HOS,” and even if arrested, he could have remained silent. Until the day the typhoon came.
On the other hand, if you think of it as “death for resurrection,” it makes sense.
So, what would “resurrection” mean to him?
It would surely be “to cause a miraculous, history-making incident and etch the name ‘Eiichi Hoba’ into history forever.” A god is something that is talked about for eternity.
To summarize, the essence of Eiichi Hoba’s motive is “to become a god by choosing to die and then being resurrected by causing a crime that would carve his name into history.”
In this context, the words Hoba left in his family home, “He bowed the heavens also, and came down: and darkness was under his feet,” can be understood as his declaration that he would descend again as a god. In other words, it was his statement of crime.
Now, I feel like I have a certain understanding of Eiichi Hoba’s motive, but based on a hint from a statement by Yutaka Izubuchi, who was in charge of planning and mechanical design and appeared on a program called “BS Anime Yawa,” the movie can be seen in a more coherent way. So, I would like to think about that.
Hoba’s Motive ③: Eiichi Hoba as a Vengeful Spirit and the Red-Eyed Birds
Mr. Izubuchi, who appeared on “BS Anime Yawa,” shared an episode where the producer and all related staff had to stop Mamoru Oshii. He testified that Director Oshii was trying to make it so that “the man named Eiichi Hoba never existed in the first place, and was actually a god from the beginning.”
This is clearly different from the position I wrote about in “Motive ②,” where “the human Hoba tried to become a god.” He would be a real god.
It’s a rather outlandish position, but actually, the story is more coherent if Hoba was a god.
I have written about two aspects of Hoba’s motive so far. They were:
- Anger and sadness over the loss of Tokyo as an original landscape,
- A self-consciousness trying to make others recognize him as a god,
But they feel somewhat disjointed. I can’t shake the feeling that two different things are being forcibly connected.
However, if we take the position that “Hoba was a god from the beginning,” this disjointedness is resolved at once.
In Patlabor: The Movie, Hoba repeatedly quotes from the Christian Bible, so if he were a god, it would directly mean the god in Christianity, “God.” However, in our country, gods are often wrathful gods, and they can be called vengeful spirits (though more primitively, I think they would be nature-worshipping gods without a clear form).
And if Eiichi Hoba is a vengeful spirit, he would be the “collective resentment of the people who were trampled in the name of growth as a ‘worthless past’.” In other words, Patlabor: The Movie could also be said to be a story about exorcising a curse.
Also, the reason Hoba commits suicide at the start of the story and doesn’t appear thereafter is because Hoba is an entity without a physical form from the beginning. It’s not to make his crime perfect.
Furthermore, thinking this way, we can also understand what the flock of red-eyed birds in the sub-control room on the top floor of “the Ark” represented. Of course, they were the resentment of the trampled people, and on that night when the typhoon hit, they were quietly waiting for the new landscape, born from their trampling, to be destroyed.
In that sense, you could say that the “ID: 666 E.HOBA” that Asuma and Shinshi saw on the control center screen that day was really there. Of course, it was just the ID that Hoba had attached to a crow that reacted, but the vengeful spirits were certainly there. Shinshi’s expression “a ghost” wasn’t far off the mark; in fact, it was exactly that.
In any case, perhaps it would have been one option not to stop Director Oshii’s rampage and to have left it as “the man named Eiichi Hoba never existed in the first place.” Though this is entirely hindsight.
Summary of Eiichi Hoba’s Motive
To summarize the above, it would be as follows:
The motives behind Eiichi Hoba’s plan were twofold: “anger and sadness over the loss of Tokyo as an original landscape” and “to make others recognize him as a god.” These two motives seem to have intricately intertwined, leading him to take concrete action. His suicide also seems to have had the hidden purpose of “death for resurrection,” in addition to the goal of making his crime perfect.
On the other hand, if we dare to revive the discarded setting that “the man named Eiichi Hoba never existed in the first place,” then Eiichi Hoba is a vengeful spirit, a collective of “anger and sadness over the loss of Tokyo as an original landscape,” and Hoba’s actions can be seen as a curse. Thinking this way, Hoba’s exit from the story at the very beginning in the form of “suicide” can be interpreted as an expression of the fact that “the man named Eiichi Hoba never existed in the first place.”
Whichever of the above positions one takes, the message of Patlabor: The Movie would be “a critique of the social climate that unconditionally affirms development and change.”
I’ve written down various thoughts, but I think the most direct and honest impression of Patlabor: The Movie is “it’s very interesting.” It’s important to think and analyze, but I also think it’s important not to forget the feeling of “this is very interesting” from the first time I saw it, and I don’t think I’ll ever forget that feeling. Patlabor is really fun, isn’t it?
About the Author
Recent Posts
- 2026-02-03
Weathering with You: The True Role of the “Weather Maiden” and the Movie’s Message - 2026-02-02
Summer Wars (2009): Characters & Voice Actors, Character Analysis, Character Map, and Family Tree - 2026-02-01
Summer Wars (2009): FUll Synopsis & Analysis – Explained to the End with Character Map and Family Tree (Spoilers) - 2026-01-31
Summer Wars (2009): Why Did Grandma Sakae Support Wabisuke? The Earnest Desire Hidden Behind Her Phone Calls - 2026-01-30
“It was a dream. But it wasn’t a dream.” and “Everything that happens stays inside you, even if you can’t remember it” — Hayao Miyazaki’s “Forgetting” as a Mechanism for Growth








